广东省人民政府办公厅关于印发广东省
交通运输高质量发展三年行动方案
(2025—2027年)的通知
粤府办〔2025〕5号
各地级以上市人民政府,省政府各部门、各直属机构:
《广东省交通运输高质量发展三年行动方案(2025—2027年)》已经省人民政府同意,现印发给你们,请认真贯彻执行。执行过程中遇到的问题,请径向省交通运输厅、发展改革委反映。
广东省人民政府办公厅
2025年3月4日
(本文有删减)
广东省交通运输高质量发展三年行动方案
(2025—2027年)
为深入贯彻落实习近平总书记关于交通强国的重要论述精神,认真落实省委、省政府工作部署,加快推进交通强省建设,服务支撑广东在推进中国式现代化建设中走在前列,制定本行动方案。
一、总体要求
以习近平新时代中国特色社会主义思想为指导,全面贯彻党的二十大和二十届二中、三中全会精神,深入贯彻落实习近平总书记关于交通强国的重要论述精神,全面落实省委“1310”具体部署,坚持稳中求进工作总基调,完整准确全面贯彻新发展理念,服务加快构建新发展格局,着力推动高质量发展,以满足人民日益增长的美好生活需要为根本目的,加快推进交通强省建设,打造安全、便捷、绿色、高效、经济、包容、韧性的可持续交通体系,努力实现“人享其行、物畅其流”美好愿景,为广东在推进中国式现代化建设中走在前列提供坚强有力的交通保障。
二、工作目标
到2027年,我省总体建成贯通全省、畅通全国、辐射全球的现代化综合立体交通网,跨境跨省交通网络更加畅通开放,城市(群)交通更加优质高效,城乡交通更加均衡协调,交通发展更加安全可靠,交通运输高质量发展总体走在全国前列,率先实现交通运输现代化。
——跨境跨省交通网络更加畅通开放。世界级港口群和机场群加快形成,国际航空航运枢纽竞争力显著增强,国际运输网络连通度全面提高,公路铁路对外通道辐射能力持续提升。
——城市(群)交通更加优质高效。基本实现“12312”出行交通圈和“123”快货物流圈,粤港澳大湾区世界级城市群迈上新台阶,城市(群)交通出行更加便捷、物流更加高效。
——城乡交通运输更加均衡协调。基本实现高快速路连接市区、县城、中心镇和重要节点,高水平实现国道“县县通”、省道“镇镇通”、行政村双车道“村村通”,城乡交通运输一体化发展。
——交通发展更加安全可靠。交通运输安全与风险管控体系更加完善,交通网络韧性和应对各类重大风险的能力显著提升,重特大事故发生率持续下降,重要物资运输更加安全可靠。
三、主要任务
(一)构建畅通的跨境跨省综合运输通道。
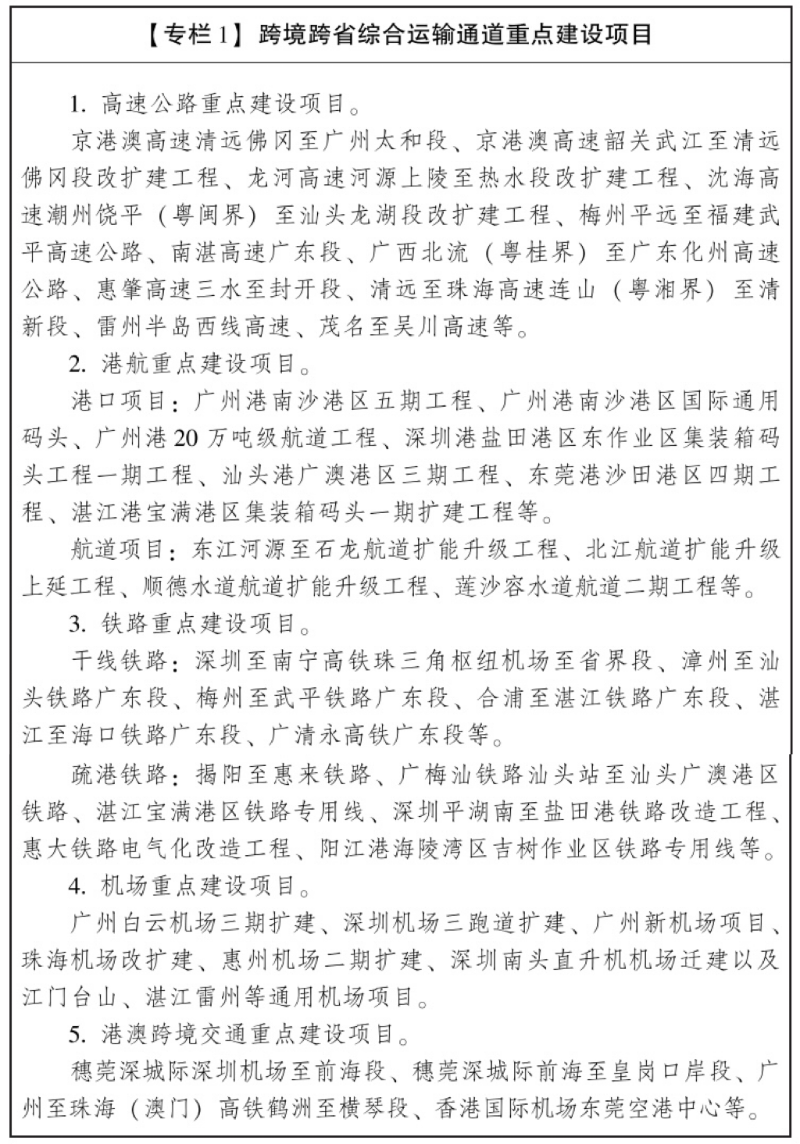
1. 提升干线公路出省通道通行能力。加快贯通全省高速公路“十二纵八横两环十六射”主骨架,推动国家高速公路网粤境段全面建成,推进平武高速、深南高速、雷州半岛西线高速等项目规划建设。推动繁忙路段扩容改造,推进京港澳、沈海、广昆、济广等国家高速公路改扩建工程。强化省际干线公路衔接,推进南湛高速广东段、化北高速、惠肇高速、茂名至吴川高速等项目规划建设,推进国道G228、省道S223蕉岭段等一批普通国省道低等级路段提级改造,提高路网技术水平和通行能力。
2. 加快建设世界一流港口群。进一步深化港口改革,强化力量统筹,稳妥有序推进全省港口资源整合工作。加快构建“一核两极”港口发展格局,携手港澳共建世界级港口群。推动广州港、深圳港打造国际枢纽海港,推动汕头港、湛江港打造粤东、粤西地区枢纽港。提升港口重点物资装卸能力和全球海上通道韧性,规划建设一批煤炭、油气、矿石、粮食、集装箱等码头。推进湛江港徐闻港区设施提质增效,提升琼州海峡北岸通航能力和客滚运输高峰期服务保障能力。提升内河高等级航道服务能力,推进北江上延、东江、顺德水道等航道扩能升级,做好粤赣运河等前期研究工作。支持广州港、深圳港拓展腹地纵深,布局内陆港,加密驳船航线。
3. 完善畅通全国的铁路出省通道。畅通国家高速铁路主通道,推进广湛、汕汕、漳汕、梅武、深南、合湛等在建铁路项目建设,推动湛海高铁、广清永高铁等项目开工,加快广深第二高铁等项目前期工作,研究谋划粤港澳大湾区联通京津冀、长三角、西南地区的高标准铁路通道。畅通普速铁路、货运铁路出省通道,加快推进瑞梅、柳广铁路等项目规划建设,推动广梅汕铁路电气化改造,提高普速铁路通行能力。
4. 携手港澳打造世界级机场群。加快完善全省“3+4+8”运输机场布局,加快广州白云机场三期扩建工程、深圳宝安机场三跑道扩建工程等项目建设,新开工广州新机场、阳江机场,研究推动惠州机场二期扩建等项目前期工作,加快汕尾、云浮等机场选址研究,推进江门台山、湛江雷州等通用机场建设。深化粤港澳大湾区民航合作,支持广州打造全方位门户复合型国际航空枢纽、深圳打造区位门户复合型国际航空枢纽,推动枢纽机场协同发展。推动广州白云、深圳宝安及广州新机场引入高速铁路,完善城市候机楼布局,强化机场的综合交通枢纽功能,打造“轨道上的机场群”。加快完善航空货运设施布局,积极发展临空经济。
5. 拓展辐射国内外的航空航运网。打造国际航空门户枢纽,构建以国际航线、国内干线、区域支线相互支撑,以广州、深圳机场为中心的轮辐式航线网络,拓展国际国内航线覆盖的宽度和厚度,加快发展国际通程航班业务。争取航权试点和航线配置,提升航班时刻资源配置效能,优化航空发展政策环境。加强国际物流出海大通道建设,巩固广州港、深圳港面向欧美、东南亚、非洲的国际集装箱运输枢纽港优势地位,扩大面向“一带一路”沿线市场布局和覆盖范围,加大日韩、印巴、中东、南美等航线拓展力度。强化粤港澳大湾区贸易、航运枢纽功能,扩大“组合港”“并行港”试点。
6. 强化与港澳跨境交通互联互通。推动香港、澳门更好融入国家发展大局,完善珠三角各市连通口岸的快速交通体系。协调推进深港西部铁路(洪水桥至前海)前期研究,推动广珠(澳)高铁鹤洲至横琴段开工建设。谋划出台更多便利政策措施,进一步研究用好管好港珠澳大桥,推动香港口岸停车场政策落地实施,推进香港国际机场东莞空港中心建设。进一步深化“深圳盐田-香港葵青”港口合作。提升港澳水路客运航线服务水平,优化珠江口两岸水路客运航线。

(二)打造一体高效的城市(群)交通网。
7. 加快建设“轨道上的大湾区”。加快广州、深圳都市圈城际铁路建设,推动佛穗莞城际、南珠(中)城际香山至拱北段、广州东站至新塘五六线等项目开工,建成广佛东环、穗莞深琶洲支线、广佛西环等项目,基本建成粤港澳大湾区城际铁路骨干网。构建粤港澳大湾区轨道交通互联互通接入规则,推进轨道交通标准衔接、装备统型、安检互认、票制互通,推动不同制式城际铁路间、城际铁路与具有市域(郊)铁路功能的城市轨道交通实现互联互通,制定省方自主运营城际铁路动车组管理规则、粤港澳大湾区轨道交通互联互通规范等,推动轨道交通“四网融合”试点在全国率先取得突破。
8. 打造大湾区一体化高快速交通网。构建环珠江口“黄金内湾”交通主轴,推进狮子洋通道、深江铁路等跨江通道建设,推动莲花山通道、虎门大桥改扩建项目前期工作,研究论证深珠通道(伶仃洋通道)建设。完善城市群高快速路网体系,加强市际通道和城市出入口道路衔接,推进广深高速、机荷高速、广澳高速、济广高速等繁忙路段扩容改造。推进毗邻城市路网一体化规划建设,加快广佛大桥、中山东环、古神公路、石洲大桥等项目建设。
9. 增强大湾区对粤东粤西粤北的交通辐射能力。加强大湾区与粤东粤西地区高铁衔接,加快珠肇、深汕等铁路项目建设,争取广河高铁等项目纳入近期建设计划。完善大湾区通达粤东粤西粤北地区的干线公路网,推进佛肇云高速、惠肇高速和广惠高速、广三高速、深汕东高速改扩建等项目建设。加快粤东城际铁路网规划建设。
10. 建设便捷高效的综合交通枢纽体系。构建“2+3+8+8”多层级枢纽城市体系,建设一体化综合交通枢纽。强化综合客运枢纽换乘中心及周边配套设施一体化设计建设,推动新建和改扩建综合客运枢纽主体功能与道路客运、城市客运功能同步规划、同步设计、同步建设、同步运营。打造铁路主导型综合客运枢纽,加快深圳西丽站、佛山站、汕头站、湛江北站、鹤洲站建设,开工建设广州东站改造工程,推进广州站改造前期工作。推动广州北站枢纽功能提升,联合白云机场打造空铁融合型经济示范区。加快推进广州、深圳、珠海等国家货运枢纽补链强链试点任务,构建现代综合货运枢纽体系。
11. 深入实施公交优先发展战略。推动出台《广东省城市公共交通条例》,健全城市公共交通票价体系,深化全国交通一卡通应用,实现城市公交一卡通覆盖率100%;深化新能源公交车应用,实现城市公交电动化率100%,开展氢燃料电池车辆试点示范,探索自动驾驶新技术应用,推进城市公共交通创新可持续发展。持续推动适老化无障碍交通出行工作,研究制订广东省城市轨道交通服务质量评价体系。
12. 打造低空交通运输示范城市。加快完善全省低空飞行服务保障体系,建设省级综合飞行服务站和广州、深圳、珠海3个A类飞行服务站,推进通用机场和无人机起降点建设。支持广州、深圳、珠海等具备条件的城市开通市内和城际低空客运航线,探索发展大湾区跨境低空飞行服务。聚焦城市(群)高端物流配送需求,发展无人机城际运输及末端配送应用。加快无人机在交通疏导、应急指挥调度、养护巡查、路政巡查等方面的推广应用。

(三)建设广覆盖的城乡交通网。
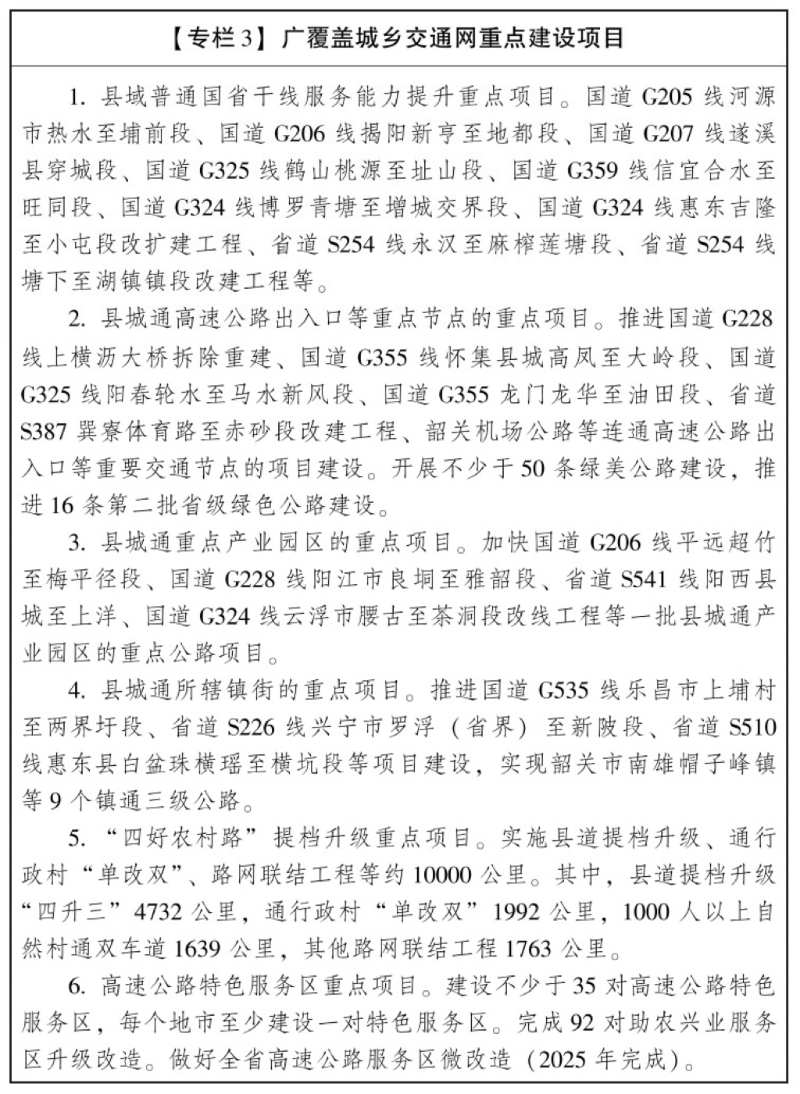
13.增强县域普通国省干线服务能力。锚定“百千万工程”目标,完善普通国省干线路网结构,提升干线公路通行能力。加快推进国道G359线信宜合水至旺同段改建工程等一批普通国省道低等级路段升级改造。加快国道G206线揭阳新亨至地都段改建工程等国省道穿城镇拥堵路段扩容提质。推进国道G228线雷州乌石至企水段、国道G228线台山市那琴桥至平堤水库段改建工程、国道G234线海陵大堤南至闸坡段等滨海旅游公路建设。
14. 畅通县城到高速公路出入口等重要节点的路网。改善高速出入口至县城路段交通品质,推进高速公路出入口绿化品质提升全覆盖。推进国道G228线惠来靖海月山至石化大道段改建工程、韶关机场公路等项目建设,完善县城过境交通网络,提升车辆进入高速公路及快速通达机场、港口等重要枢纽的时效性。
15. 畅通县城到重点产业园区的路网。推进县域中心与省级及以上工业产业园区核心区实现二级及以上公路通达,县域中心与省级及以上农业产业园核心区实现三级及以上公路通达,助力县域经济高质量发展。
16. 畅通县城到所辖镇街的路网。改善提升县城与镇街的交通便利性,推动县城与中心镇(街)基本实现二级以上公路通达,缩短城乡时空距离。优先支持通镇街的省道低等级路段升级改造。推进韶关市南雄帽子峰镇等9个镇街通县城的低等级公路的建设改造,实现三级公路“镇镇通”。推进圩镇拥堵路段改造,助力美丽圩镇建设,提升公路联城带村辐射带动作用。
17. 高质量推进“四好农村路”建设。加强中心镇、专业镇、特色镇连接周边镇村的公路建设,畅通城乡人流物流,辐射带动周边镇村高质量发展。加快实施粤东粤西粤北地区县道低等级路段改造,进一步提高农村公路双车道覆盖范围,2025年基本实现行政村通双车道公路。以广州、珠海、佛山、东莞、中山等市2025年先行完成500人以上自然村通双车道为示范,“以片带面”有序推进全省1000人以上较大规模人口自然村通双车道建设。有序推进全省建设美丽农村路,实现美丽农村路串点成线、成环成网。
18. 建设有特色的高速公路服务区。加快打造“交农文旅商”融合发展、体现地域特色的高速公路特色服务区,把高速公路服务区打造为展示本地特色文化、展销本地特色产品和品尝本地特色美食的“三个窗口”,确保每个地市至少建设一对特色服务区。按“助农兴业”理念全面推进高速公路服务区微改造和服务品质升级,打造“百千万工程”重要支点。按照“适度超前”原则,全面提升高速公路沿线充电服务保障能力,推动繁忙服务区“超充快充”设施建设。加快完善国省干线公路服务设施,提升服务能力和水平。

(四)构建“人享其行”的客运服务体系。
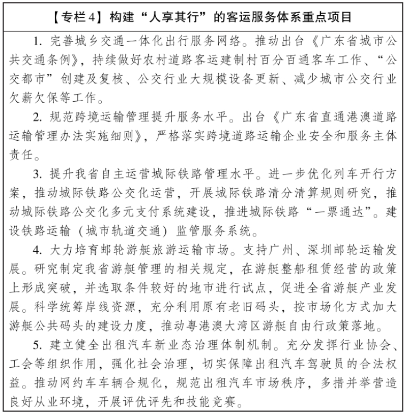
19. 提高综合运输服务水平。加快各种运输方式融合发展,推动公路、水运、铁路、城市轨道交通、城市公交在航空枢纽、高铁枢纽、港口枢纽、邮政枢纽实现一体化互联互通。推进旅客运输“一票式”联程联运,培育综合客运平台型企业。推动城际铁路公交化运营,提升我省自主运营城际铁路管理水平。加强海岛水路客运航线创建,推动交旅融合发展。推动琼州海峡客滚运输高峰期服务保障能力提升,打造安全、便捷、高效的海上客滚运输大通道。支持广州、深圳邮轮运输发展,大力培育邮轮旅游运输市场。研究制订广东省游艇管理相关规定,推动粤港澳大湾区游艇自由行政策落地。建立健全出租汽车新业态治理体制机制。
20. 推动客运枢纽服务一体化。加快建设智慧低碳客运枢纽,推广应用信息化、智能化的新技术和清洁化、节能化的新能源,构建线上线下融合、绿色低碳的客运服务新体系。持续推进城际铁路与国铁干线安检互认工作;推动打造城际铁路和城市轨道交通安检互信示范。加快完善城际铁路站点周边配套衔接,提升站点交通接驳效率,实现城际铁路与其他交通方式便捷换乘。
21. 拓展城乡交通运输一体化。加快公路客运站转型发展,推动全省公路客运站布局平衡、供需平衡和盈亏平衡,构建招呼站和停靠站网络体系,提升公路客运整体服务水平。着力构建现代化城乡交通运输一体化服务体系,推动全省城乡交通运输一体化总体水平维持5A级,二级以上客运站联网售票和电子客票100%覆盖。
22. 创新城乡客运发展新模式。巩固全省建制村100%通客车成效,推进“互联网+农村客运”新模式,深化交通强国“交通与旅游等产业融合发展”试点成果转化推广。加快交旅融合发展,实现旅游客运服务扩大至3A级以上旅游景区全覆盖。加快农村客货邮融合发展,推进县、镇、村三级综合运输服务站建设,打造省级客货邮融合发展试点示范。

(五)推进交通物流降本提质增效。
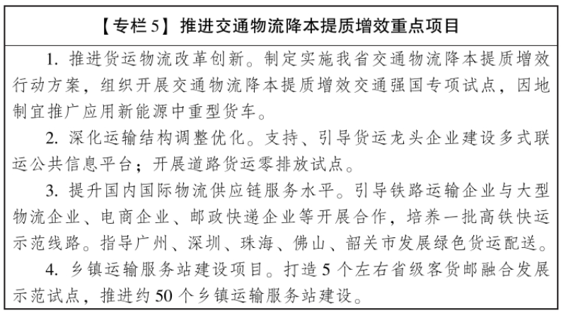
23. 加快推进货运物流改革创新。制定实施交通物流降本提质增效行动方案,构建新型现代物流体系,推动交通物流从结构性、系统性、制度性、技术性、综合性、经营性等方面实现降本提质增效。组织推进交通物流降本提质增效交通强国专项试点,力争在交通物流与产业融合、智慧物流等重点领域率先突破。因地制宜推广应用新能源中重型货车,发展零排放货运车队,开展零排放货运走廊试点。
24. 深入推进运输结构调整优化。优化铁路、港口、公路、机场等基础设施一体化衔接,推进不同运输方式标准衔接、信息共享,支持建设多式联运公共信息平台。大力推动大宗货物和集装箱中长距离运输“公转铁”“公转水”和多式联运“一单制”“一箱制”,推动铁路货运市场化改革。加快推进疏港铁路专用线建设,打通铁路进港区、进园区、进厂区最后一公里。鼓励铁路运输企业与枢纽机场探索发展空铁联运。加大粮食、煤炭等“散改集”力度,完善广东港口至江西、湖南方向的“散改集”通道。
25. 推进“交通+物流+产业”融合发展。指导各地依托综合货运枢纽集聚产业资源,推动交通物流与先进制造业、现代农业、战略性新兴产业等协同布局、高效衔接。强化物流保通保畅,保障重要物资运输高效顺畅。支持中欧班列集结中心建设,支持沿海主要港口和航运企业深度合作,增加国际海运干线运力投入,加快发展航运服务业,助力我省加快推进高水平对外开放。
26. 提升国内国际物流供应链服务水平。加快发展铁路货运班列,支持铁路运输企业加强货源挖掘,增加班列运力,优化开行方案,推动稳定、常态化开行。引导铁路运输企业与大型物流企业、电商企业、邮政快递企业等合作培育高铁快运示范线路。支持优化国际班列开行组织,提升正点率和运输时效。指导广州、深圳、珠海、佛山、韶关等市推进城市绿色货运配送发展。

(六)推动交通运输绿色智慧发展。
27. 高质量打造绿色交通体系。推进绿美铁路、公路建设,持续提升干线公路绿化建管养水平,打造绿美广东交通样板。推进绿色低碳交通强国试点任务,在改扩建项目零废建设、绿色智造等方面开展试点。加快推动交通运输大规模设备更新,实施城市公交车电动化替代、老旧营运柴油货车报废更新、老旧营运船舶报废更新、港口装卸机械和港内拖车更新等工作。推动交通与能源、水利等领域融合发展,合理共建光伏发电、储能和充电设施。推进水上绿色服务区建设,提供船舶水污染物接收、加油加气、岸电供水、应急保障和船员服务。创建一批星级绿色港口,推广绿色运输组织方式,推进港口大宗货物采用铁路、水运、封闭式皮带廊道、新能源和清洁能源汽车、船舶等清洁运输方式。
28. 科技赋能推动智慧交通发展。加快实施广东省“一轴两网”公路水路交通基础设施数字化转型升级试点任务,推动交通基础设施智慧扩容、安全增效、产业融合。推进公路交通基础设施建设项目勘察设计成果数字化交付,推动交通基础设施全生命周期数字化应用。支持交通领域的杆塔、管廊等资源与信息网络建设开放共享。推进广州南沙城市出行自动驾驶先导应用试点工作,探索自动驾驶、无人车、无人机等新装备以及云计算、大数据、物联网、人工智能等新技术在交通物流领域的应用。加快沿海和内河智慧港口建设,积极推进盐田东作业区、南沙通用码头、肇庆新基湾码头等智慧港口建设。
(七)多措并举实现高水平交通安全。
29. 完善交通安全政策与监管机制。建立双重预防机制,出台省级风险、隐患评估细则,推动行业安全监管向事前预防转型。推动建立保护区联防联控工作机制,压实相关企业安全生产主体责任。开展异地运营车辆监管机制研究,建立道路客货运输企业、车辆、驾驶人信息共享和应急联动机制。推动重大事故隐患信息共享,实行清单制管理并动态更新整改落实情况。完善行业安全法规制度,加快修订《广东省交通运输厅关于公路水运工程平安工地建设的管理办法》等管理制度。深化完善珠江流域及琼州海峡区域执法协作机制,协同开展专项执法工作。加强基础管理制度规范化建设,建立常态化沟通机制和联动制度,严格落实安全监管工作责任规范,全力推进安全监管工作系统化、规范化、精细化。
30. 提升交通基础设施本质安全水平。深入推进平安百年品质工程创建示范,引领推动工程质量持续提升。开展公路水运工程质量安全行业监管现代化体系研究,完善质量安全监管体制机制,提高监管效能。强化公路管养质量监管,推进管养平台质量安全监管系统开发与应用。完善铁路建设工程监管体制机制和管理制度,开展地方铁路建设监管行政处罚委托执法试点。深入推进施工安全管理标准化,进一步修订和完善相关管理制度,强化教育培训,着力推动平安工地建设全覆盖。进一步提升造价管理水平,促进公路、铁路、水运工程建设领域造价与质量、安全、进度要素全面协同,完善全过程造价管理机制,做好可行性研究和综合成本收益核算,合理确定、有效控制工程造价。
31. 强化交通运输安全与服务管理。深化“两客一危一重”车辆智能监管系统应用,建立健全车辆智能监管运行服务工作规范,完善车辆智能监管技术标准体系,推动道路运输安全智能监管标准化。深化数据融合应用,推动道路运输安全发展。深化危险品运输电子运单全过程全链条管理,优化新业态联合监管机制。加强重点水路客运等重点领域安全监管,纵深推进规范水路客运船舶船岸靠泊问题整治,强化对港澳航线、邮轮以及琼州海峡等重点航线的监管。加强水上交通安全信息共享共治,推动水上交通安全治理模式向事前预防转型。建设省铁路运营监控调度指挥平台,提升铁路运营安全水平。加强轨道交通信息化建设及应用,提升轨道交通建设、管理、运营以及安全生产及应急处置能力。
32. 加强公路养护管理与行政执法。建立健全公路养护管理体系,强化公路运营领域安全治理。建立重点管控边坡、桥梁、隧道等清单,鼓励应用自动化监测和预警新技术,提升公路基础设施防灾抗灾能力。开展高速公路安全韧性评估和在役高速公路设计回溯,研究制定路基防护及排水设计的地方标准。加强大件运输事中事后监管,推动大件运输通行监管智能化。做好干线路网运行监测,加强联网收费系统网络安全监管,保障高速公路通行安全顺畅,持续做好重大节假日“保安全保畅通优服务”工作。加强交通行政执法及跨区域联合执法建设,推进执法全过程记录(指挥调度)系统应用。推进执法站所标准化升级改造,加强公路超限不停车监测点管理维护,开展数字治超监管场景开发应用,不断提升执法效能。加强船舶碰撞桥梁等重大风险防范,深化船舶智能监管系统应用,完善船舶碰撞桥梁双重预防机制。
33. 建立健全交通运输应急保障体系。优化顶层设计,加强应急预案统一规划、衔接协调,高质量完善交通运输应急预案体系。优化交通运输应急管理协同联动机制,构建完善应急物资储备体系,不断提升公路应急物资综合储备能力,强化重点地区保障覆盖能力。加强安全应急信息化和智能化建设,强化现场态势感知设备应用,推动重要交通基础设施结构健康与安全风险监测网络建设。积极推进交通运输安全应急业务协同平台和交通运输省级应急指挥调度工程项目建设,提升交通移动应急通信平台保障能力。开展广东省交通运输省级应急指挥调度工程建设,提升交通应急指挥调度水平。
四、保障措施
(一)加强组织领导。坚持和加强党的全面领导,建立健全省级统筹、市负主责、县抓落实的工作机制,系统谋划全省交通运输高质量发展。省强化统筹协调、政策制定、督促落实,加强行业监管和技术指导,建立奖惩机制和督导方案。各地级以上市及县政府要加强组织领导,强化统筹,加大对交通基础设施资金、用地等保障力度,加强交通基础设施建设的组织实施、统筹协调和指导监督,研究制定市、县实施方案,明确工作目标和主要任务,明确责任单位,狠抓工作落实。
(二)强化要素保障。对纳入国家重大项目清单或省级重大项目清单的单独选址的交通基础设施项目用地,纳入省国土空间“一张图”管理,争取由国家配置计划指标,允许通过市域内统筹调剂、跨市域公开交易、按规定购买省级指标等方式落实水田占补平衡。完善征地拆迁费用公开监督机制,强化项目全生命周期成本管控理念。积极争取中央资金支持,统筹用好省级资金补助,研究制定企业投资铁路专用线、通用机场等建设运营支持政策,做好地方政府专项债券作为交通重大项目资本金安排;加大金融支持力度,保障重大项目合理融资需求,支持企业发行债券募集资金;研究用好政府收费公路统贷统还政策,支持国家高速公路网建设;积极落实政府与社会资本合作建设公益性基础设施,规范项目建设阶段的政府投资支持和运营阶段政府补贴实施路径,完善价格形成、调整和补偿机制;全面推动基础设施领域不动产投资信托基金(REITs)常态化发行,多渠道盘活存量资产,鼓励民营资本等各类资本积极参与我省高速公路项目建设。
(三)强化实施督导。坚持稳中求进、以进促稳,着力扩大有效投资,狠抓公路、铁路、水运、机场等重大项目建设,2025至2027年全省公路水路计划完成投资约6000亿元,综合交通全口径(含铁路、机场)计划完成投资约9000亿元。按广东特色公路港航重大项目建设推进模式,合理制定年度工作目标、任务和计划,强力推进实施。加强督导调研,强化并联审批,及时跟踪建设进展,确保目标任务如期完成。
(四)做好宣传推广。加大新闻宣传和舆论引导力度,推进优秀交通文化传承创新,做好港珠澳大桥、深中通道等现代交通重大工程的保护利用和精神挖掘,讲好交通故事。加强交通安全、交通文明方面的宣传,营造文明交通、安全交通发展环境。采用多种方式宣传交通行业单位和个人在推进交通高质量发展方面的成绩和典型事迹,营造人人关心支持、全社会共同参与的良好氛围。

